学校简介
中捷职业技术学校地处渤海新区腹地,系河北省教育厅认定的省级重点中等职业技术学校和河北省名牌职业学校。先进的办学理念和一流的教育质量得到社会的普遍认可和众多企业的青睐。随着《河北沿海地区发展规划》中“在沧州渤海新区建设职业教育基地”的战略规划的实施,本校的发展建设已纳入国家级发展战略。
2011年开始与泊头职业学院合作办学,形成中高职教育的合理衔接,学生可在本校升入大专学习。政府投资两亿元建设的现代化校园,为学校师生的学习、生活、娱乐活动提供了保障。为满足新时代职业教育发展要求,学校已全面启动二期工程建设。

学校荣誉
中捷职业技术学校位于河北省经济发展的热点区域--沧州渤海新区,是一所综合性公办中等职业技术学校,系省重点职业学校,省名牌学校,省教育文化国际交流与合作协会职业教育分会副会长单位,省学前教育教学研究会理事单位,京津冀汽车职业教育联盟理事单位。
学校历年被评为“沧州市职业教育和成人教育先进集体”,学校为全国中华优秀传统文化教育教学改革试点单位,积极推进中华优秀传统文化“三进”工作,构建了学风化人、以德树人的德育教育体系。连续多年荣获“河北省职业教育德育工作先进单位”称号。学校现有省级骨干专业两个、省级特色专业一个、市级骨干专业四个。
学校致力于提高专业教学水平,在各级各类教师、学生技能比赛中获得多个国家级、省级、市级奖项。
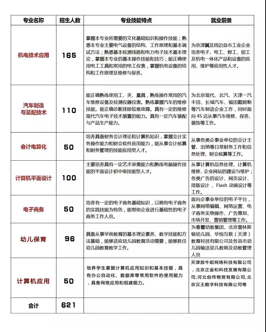
招生计划
2020年秋季招生计划

专业介绍


报名须知
中捷职业技术学校秋季招生工作现已开始报名
报名条件:
应届初中毕业生(含中考成绩),身心健康、无纹身、无劣迹。
报名时携带全家户口本,学生本人来校面试
咨询电话:0317---5489409
郑重承诺
为全部毕业生推荐工作,上岗时实行双向选择,学校跟踪服务,工作出现问题学校负责调整或再次培训上岗。学生毕业后颁发国家承认学历的中专毕业证,并为考核合格的学生颁发职业资格证(费用另付),同时可以在校报考职业学院。
学校执行国家免学费政策
家庭经济困难学生的助学金政策
建档立卡学生的“三免一助”政策
原标题:2020年河北渤海新区中捷职业技术学校秋季招生简章(图)